1. 音视频学习
- 视音频播放器(华为视频,腾讯视频,喜马拉雅,QQ音乐)
- 短视频(抖音,小火山,微视)
- 视音频的直播(有信,QQ音乐的电台,视频直播)+ OpengGl
Android + NDK FFmpeg + SurfaceView + AudioTrack
2. 音视频编解码
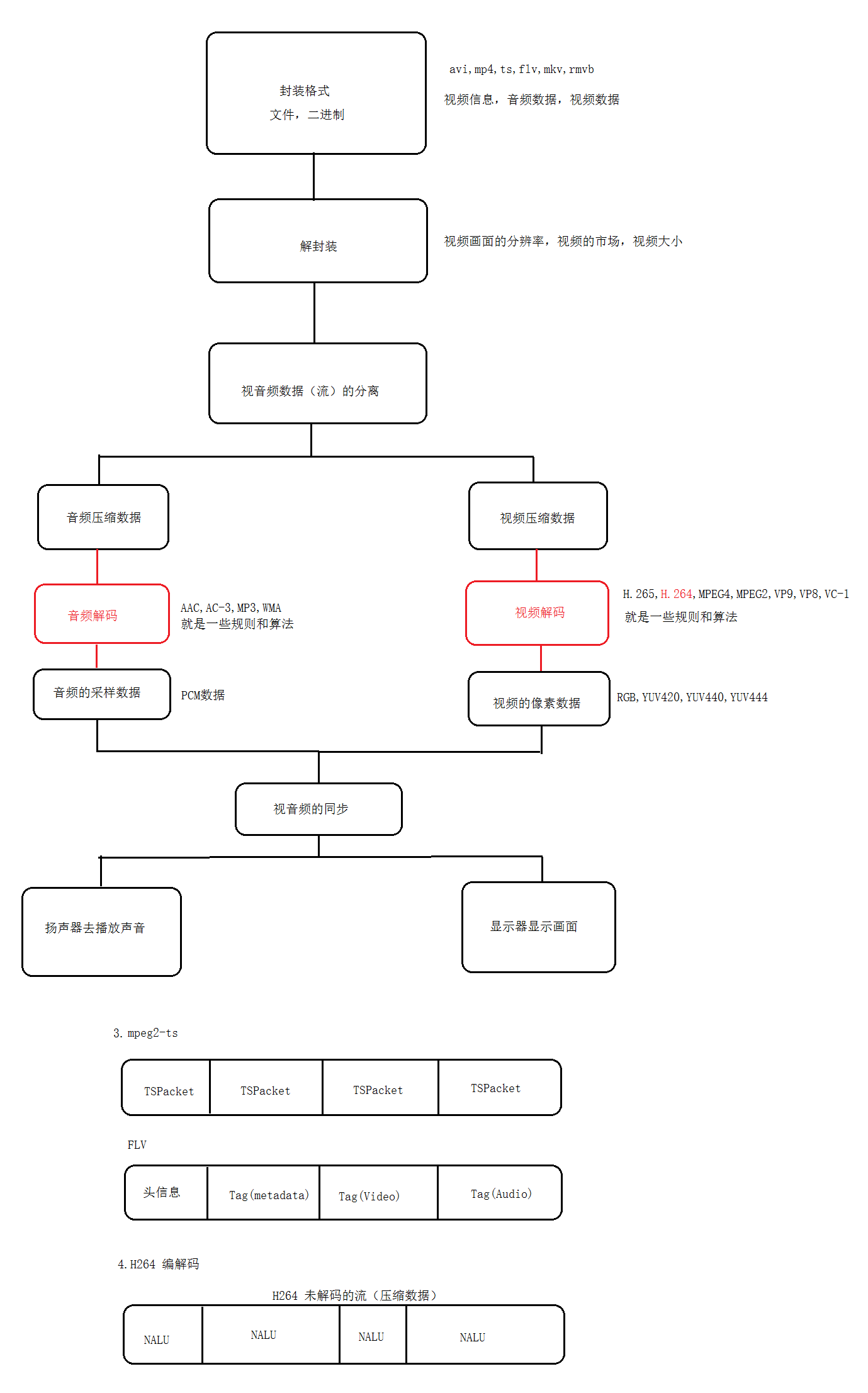
先来看下视频的播放流程:

- RGB:8字节,24字节,32字节(RGBA)
- YUV:Y黑白电视,亮度;U 色度,V 饱和度 , YUV440,YUV420,YUV444
YUV:发现比例可以不一样,为什么可以,人脸对亮度比较敏感,对色度没这么敏感
YUV444 : Y:U:V 比例 1:1:1,YUV420 比例 2:1:0
H264 编解码码的思想,认为每一帧每一帧都有相同的数据,就充分利用这个特性
涉计到的算法:熵编码,帧内预测,帧间预测,环形滤波…
补充:H264码流怎么存?一个一个的 NALU 存起来的,大小是不固定的,一个 NALU 代表的是一帧画面,区分每个 NALU 的办法就是设置两个标志位
PCM 采样:麦克风,
- 声道 : 2声道 (左右声道,立体声) 5point1 环绕声
- 采样率 : 48.0 KHz 1秒钟采样多少个点 48*1000 , 44100HZ 人耳
- 位深度 : 16位 16byte 存的 最大值? 8 位
3. FFmpeg
ijkplayer : ffmpeg , libyuv , opensl es , 自己代码
微视:基于这个 ffmpeg
音视频通话:基于 webrtc
ffmpeg 是一个 c 库,要用你的编译 so , 自己去编译,你可以按需加载,减少so库的体积
shell 脚本,cmake 语法,linux , 买最便宜,ubuntu ,mac 可以不用买,终端 -> shell
inux 内核基础,android 底层基于 linux 内核 mmap() 等等